Instance Verification Kit (IVK)
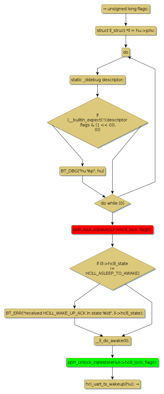
spin lock @ [6592+42+/linux-3.19-rc1/drivers/bluetooth/hci_ll.c]
Instance Signature: hcill_lock
|
The Matching Pair Graph:
|
|
Function Name
|
Control Flow Graph (CFG)
|
Events Flow Graph (EFG)
|
Source Correspondence
|
|
ll_device_woke_up
|
|
|
[6446+17+/linux-3.19-rc1/drivers/bluetooth/hci_ll.c]
|